一、项目名称
工学一体化课程资源及优质课堂建设项目
二、项目概况
1.建设地址:南宁市江南区石柱岭一路13号(广西轻工技师学院石柱岭校区)
2.完成时间:要求于签合同之日起三个月内完成
3.招标控制价:人民币400000.00元
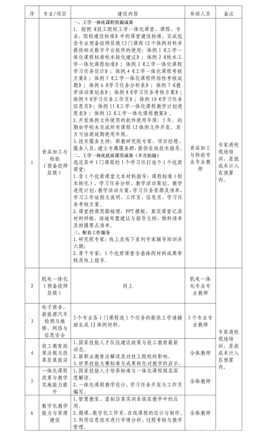
三、项目内容

本项目报价为总价包干,竞标报价必须包括实施和完成该项目所需的设备和人力成本、服务、工具、售后维护、培训、税费等可能发生的一切费用,以及合同明示的所有责任、义务和一般风险。采购人不再支付其他任何费用。
四、投标人资格要求
1.参加本次招标的投标人应遵守国家有关法律法规,无违法违纪行为,有良好的企业信誉并提供证明;符合《中华人民共和国政府采购法》第二十二条规定。
2.具有独立承担民事责任的能力。
3.具有良好的商业信誉和健全的财务会计制度。
4.具有履行合同所必需的和专业技术能力。
5.有依法缴纳税收和社会保障资金的良好记录。
6.参加采购活动前三年内,在经营活动中没有重大违法记录;
7.法律、行政法规规定的其他条件。
8.本项目不接受联合体投标。
五、招标形式
学院公开招标。
五、投标人须知
1.有意竞标者于2025年12月15日至12月17日(工作日)9:00-12:00,14:30-17:00到广西轻工技师学院石柱岭校区(南宁市江南区石柱岭一路13号)德育楼105室教务科办公室取阅招标文件,制作标书。投标单位请于12月18日上午8:05-9:05将投标文件(一式三份)加盖公章并密封装好后交至广西轻工技师学院石柱岭校区)德育楼105室教务科办公室。在投标文件递交截止时间以后送达的投标文件或没有密封包装的投标文件,将视为无效投标文件。
2.拟开标时间:2025年12月18日上午9:05
3.联系人:吕老师
4.联系电话:0771—4853993、15347711498
广西轻工技师学院
2025年12月15日