欢迎您来到广西轻工技师学院官网!
网站首页
学校概况
学院简介
学院领导
上级关怀
历史沿革
学院标识
校园文化风采
学院荣誉
石柱岭校区
五象校区
沙井校区
机构设置
党政群团部门
教学系部
教育教学
教学管理
教研教改
技能竞赛
师资队伍
党群之窗
纪检工作
党建动态
党纪党规
教学系部
机电技术系
食品技术系
信息技术系
商贸服务系
汽车技术系
队伍建设
校园文化
团学工作
社团活动
培训鉴定
培训成教
技能鉴定
//=$value2['name']?> //=$value2['name']?> //=$value2['name']?>
校企合作
合作项目
交流动态
招生实习就业
招生简章
就业信息
实习信息
招聘招标
采购信息
招聘信息
通知公告
技工教育联盟
联盟简介
通知公告
联盟动态
1
2
3
4
上一张
下一张
当前位置:
首页
>
其他栏目(备份用的栏目)
>
党政管理
>
详情
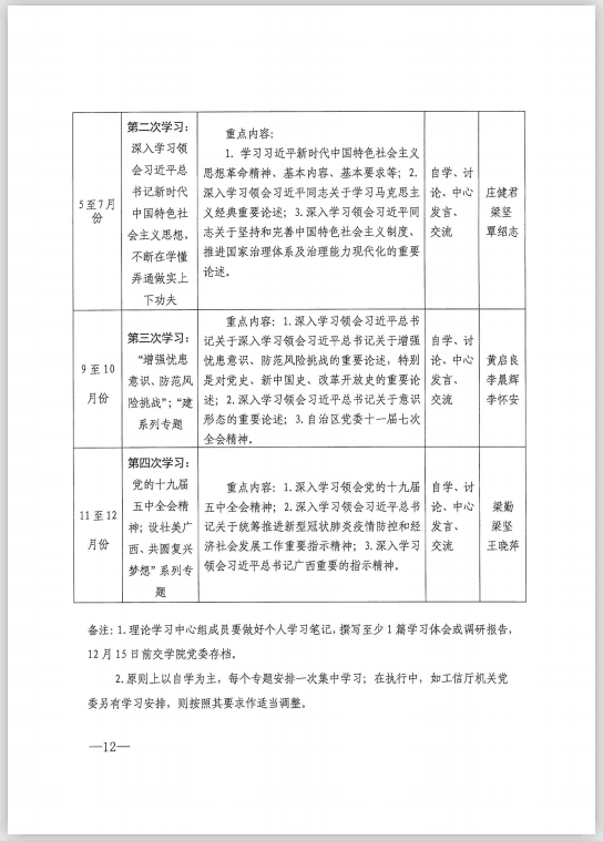
中共广西轻工技师学院委员会关于2020学习 宣传贯彻习近平新时代中国特色社会 主义思想工作安排的通知
作者:  广西轻工技师学院      
发布时间: 2020-07-02 10:25:38
     浏览数: 21240
党政管理
学生管理
网上报名(招生实习就业栏目)备份
质量管理
工会工作
培训鉴定成教科
轻工要闻
南宁市江南区石柱岭一路13号
邮编:530031
电话:0771-4831963
监督电话:0771-4820979
桂ICP备12002097号
版权所有 © 广西轻工技师学院
网警备案号:45010502000039